My Projects
A collection of my work in product management and business informatics

FinancePro – Smart Wealth Management Platform
Prototyped an AI-powered assistant for wealth managers that consolidates market data, client portfolios, and financial news to support informed decision-making.
Hackathon
FinTech
AI Assistant
Next.js
SIX API
Perplexity API
Tailwind CSS
Data Consolidation

GreenerReceipt – AI Project Management for a Sustainable Shopping App
A university project focused on managing the development of a sustainable shopping app, leveraging Generative AI tools for every phase of execution.
Generative AI
Software Project Management
Sustainability
Market Research
Cloud-Native E-Learning Platform Development
Developed a cloud-native e-learning platform leveraging AWS serverless technologies, focusing on scalable infrastructure, efficient development workflows, and user-centric design.
Cloud-Native Development
AWS Serverless Architecture
Python
Infrastructure as Code (IaC)
Scalable Solutions

ChargeID – AI-Optimized EV Charging with Decentralized Identity
Smart EV charging platform that uses AI negotiation and Solana-secured decentralized identity to deliver transparent, optimized charging across all providers.
AI Optimization
EV Charging
Decentralized Identity
Solana
Hackathon
TypeScript
Sustainable Tech
Figma Make

DialogueIQ – Turning Client Conversations into Growth
AI-powered assistant for UBS advisors that turns client conversations into prioritized actions, freeing up time for deeper relationships and growth.
Wealth Management
Multi-Agent Systems
AI Assistant
Client Advisory
OpenAI
Supabase
TypeScript
Hackathon

sosAI – Real-Time AI-Powered Emergency Call Assistant
Developed an AI-driven tool to enhance emergency call handling with real-time transcription, live translation, and automated response support for dispatchers.
AI Assistant
Emergency Tech
Real-Time AI
Voice Recognition
Hackathon
Natural Language Processing
Translation

DataGuard Pro – AI-Powered Data Protection Compliance Assistant
Developed an agentic, voice-controlled AI tool to help Data Protection Officers evaluate potential GDPR violations against statutory law and real-world precedent, leveraging advanced NLP, semantic search, and audio technologies.
Legal Tech
AI Assistant
GDPR
Compliance
NLP
Voice UI
Hackathon

Educational Q&A with LLMs, RAG, and DPO
Developed and compared multiple LLM-based approaches for STEM-focused educational question answering, including MCQA fine-tuning, retrieval-augmented generation, preference optimization (DPO), and quantization.
Large Language Models
Retrieval-Augmented Generation (RAG)
Direct Preference Optimization (DPO)
MCQA
Quantization
Educational AI
Transformer Models

EEG Seizure Detection with Graph-Based and Deep Learning Models
Explored deep learning and graph-based models for automated detection of epileptic seizures from EEG data, comparing CNNs, transformers, and GNNs on clinical datasets.
Machine Learning
Deep Learning
Graph Neural Networks
EEG Analysis
Healthcare AI
Transformers
Neuroinformatics

Personal Portfolio Website – Freelance Product Manager
Designed and developed a personal portfolio website to showcase projects, publications, and product leadership experience, tailored for freelance positioning and strategic career outreach.
Web Development
Personal Branding
Next.js
Tailwind CSS
Responsive Design
Content Strategy

Saturn Sprinter – VR Infinite Runner Game
Developed a fast-paced VR infinite runner set in the rings of Saturn, combining spatial interactions, hover mechanics, and immersive design elements to deliver an engaging gameplay experience.
Virtual Reality
Game Development
Unity
Human-Computer Interaction
XR Interaction Toolkit
User Experience Design

MealMatch – AI for Sustainable Meal Planning
Built a Next.js application that scans grocery receipts and generates personalized, waste-minimizing meal plans using OCR and generative AI.
Hackathon
Sustainability
Next.js
Generative AI
OCR
AWS Bedrock
Amazon Textract
Tailwind CSS

zkVoting – Verifiable Privacy-Preserving Voting System
Created a blockchain-based voting application using Mina and o1js that ensures vote verifiability and privacy through zero-knowledge cryptography.
Hackathon
Blockchain
Zero-Knowledge Proofs
Mina Protocol
Smart Contracts
PrivacyTech
Cryptographic Verification

Sports Social Club (SSC) – Social Sports Networking App
Conceptualized and prototyped a social sports app connecting players and court owners, simplifying sports scheduling through skill-based matchmaking, integrated booking, and gamification.
Product Development
Business Case Modelling
Market Research
Prototyping
User Experience (UX)
Technological Innovation
RecSys Challenge 2024 – News Recommendation System Development
Developed and improved algorithms for news recommendation using the Ekstra Bladet News Recommendation Dataset (EB-NeRD) as part of the ACM RecSys 2024 Challenge.
Recommender Systems
Machine Learning
Large-Scale Data
Algorithm Optimization
News Recommendation
Computational Social Simulation – System Dynamics and Agent-Based Modeling
Explored socio-economic systems using System Dynamics and Agent-Based Modeling to analyze behaviors like voting, rumor spreading, and predator-prey dynamics.
System Dynamics
Agent-Based Modeling
NetLogo
Simulation Design
Socio-Economic Analysis

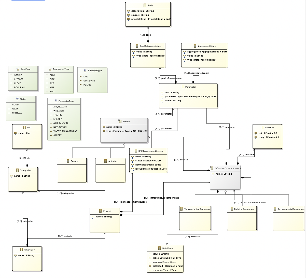
Smart City Modeling Language (SCML)
Designed a domain-specific modeling language to support the planning and monitoring of smart cities, emphasizing sustainability and data-driven decision-making.
Domain-Specific Modeling
Sustainability
Smart Cities
Software Engineering
Holiyay – AI-based Holiday Recommendation System
Designed an innovative holiday booking process leveraging AI and BPMN modeling to tackle choice overload and streamline holiday planning.
AI Integration
Business Process Improvement
BPMN
Product Innovation
Automation
Virtual Reality (VR)
E-Commerce Strategy and Business Model Analysis
Analyzed the business model, personalization, and digital marketing strategies of WHOOP, a digital health company, focusing on its wearable fitness bands and subscription-based services.
Business Model Analysis
Digital Marketing
Personalization Strategies
E-Commerce
TU Wien 2.0 – A Vision for the Future of Education
Developed a strategic vision, target architecture, and roadmap for the next five years of education at TU Wien, addressing modern socio-technical challenges using the TOGAF framework and ArchiMate modeling.
Enterprise Architecture
TOGAF
ArchiMate
Digital Transformation
Strategic Planning
Blackjack XML – Web App Development with XStack
Developed a web-based Blackjack card game using XStack technologies, focusing on dynamic game logic, interactive UI design, and multiplayer functionality.
Web Application Development
XML
Scalable Vector Graphics (SVG)
User Interface Design
XSLT